再生可能エネルギー事業の新たなファンド 100%和歌山県産の未利用材を活用する「有田川バイオマス発電所」 2022年12月10日、12月18日に説明会を実施。

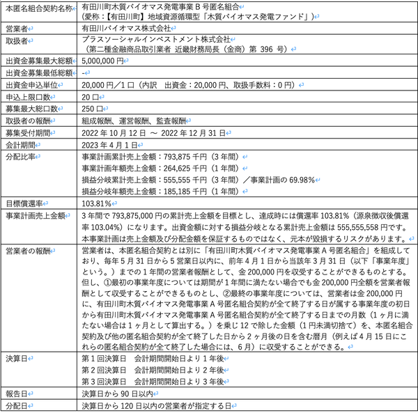
プラスソーシャルインベストメント株式会社(代表取締役社長 野池雅人、京都市上京区、以下PSI)は、有田川バイオマス株式会社(代表取締役 原見健也、和歌山県有田川町)を営業者とする「有田川町木質バイオマス発電事業B号匿名組合(愛称:【有田川町】地域資源循環型「木質バイオマス発電ファンド」)」募集総額500万円(1口金額2万円、会計期間3年)を組成し、2022年10月12日に投資型クラウドファンディングの手法を用いた、社会的投資プラットフォーム「en.tryエントライ」で募集を開始しました。
12月1日18時現在、総額370万円、出資者数32名となり、12月にはオンラインでの説明会を開催いたします。
PSIは今回の募集を含めるとエントライで40本の社会的インパクト投資ファンドを組成し、出資者数のべ1,157人、募集総額1億7,145万円となるインパクト志向金融宣言にも署名している会社です。
【100%和歌山県産の未利用材を活用し木材に新たな価値を創出】
2022年10月13日、和歌山県有田川町に「有田川バイオマス発電所」が誕生しました。
和歌山県は森林率が全国で第8位という豊富な森林資源を有している一方で、急峻な地形により伐採が容易でないことや、木材の買取価格が年々下落してきたことなどの理由から、地元林業は縮小傾向にあり、多くの資源が未活用の状態です。
本発電所は、100%和歌山県産未利用材を活用することで有田川町の再生可能エネルギー導入促進に寄与し、林業の活性化だけではなく発電時に生まれる副産物を地域資源として再利用することで、地域経済の発展・循環など多くのメリットをもたらす地域貢献型の木質バイオマス発電所をめざします。
木質バイオマス発電とは、木材を高温で蒸し焼きした際に発生するガスを燃料に、タービンを回す発電方法です。木材を作り出す温度が比較的高く、燃料の可燃成分を最大限活用できるため小さい規模の発電所に適しています。バイオマス発電によって排出されるCO2は、京都議定書において実質ゼロとされ、再生可能エネルギーの中でも天候に左右されない安定した発電が可能です。
また、有田川町では、環境と経済を両立したエコなまちづくり「有田川エコプロジェクト」の一環として「再生可能エネルギー導入促進」を進めています。有田川バイオマス発電所を基軸に、再生可能エネルギーの普及、林業の活性化、温浴施設での熱利用、農業の活性化、木質燃料の地域利用などの幅広い分野で、「有田川エコプロジェクト」へ貢献します。
【有田川町木質バイオマス発電事業B号匿名組合の概要】

有田川バイオマス発電所には総事業費約17億円が見込まれています。資金調達には地元金融機関などからの融資のほか、「有田川町木質バイオマス発電事業A号匿名組合」を募集し、株式会社JR西日本イノベーションズや中部電力のグループ会社である合同会社CEPCO-Rなど環境問題解決への取り組みを積極的に行う法人を中心に事業費の一部を調達しました。
本事業では一人でも多くの方に地球温暖化をはじめとする環境問題について知っていただき、地域で取り組まれている再生可能エネルギー事業に法人だけではなく、地元住民をはじめ全国の個人投資家に参画いただけることを目的に市民出資型ファンドを募集します。ファンドに出資いただくことで再生可能エネルギー拡大の担い手として事業に参加いただけます。また有田川町の林業活性化や有田川エコプロジェクトにも貢献が可能となります。
ファンド資金の総額500万円は和歌山県産未利用材購入費用の一部として活用します。ファンド対象事業は、有田川バイオマス発電事業及び熱供給事業、燃料に用いる間伐材等の余材や発電プラントの副産物を加工して得られる炭などの物品を販売する周辺事業です。

【インターネットから小口で出資が可能で、分配金、投資家特典、事業報告が閲覧可能】
ファンドは1口から出資が可能で、出資者は事業の売上に応じて毎年分配金を受け取る事ができます。出資いただくと投資家特典として1口出資毎に発電所に隣接するかなや明恵峡温泉の入浴チケット2枚(税込約1,400円相当)を進呈します。さらに5口以上出資いただくと入浴チケットに加えて会計期間中に有田川町特産品の桑の葉茶、ぶどう山椒、醤油(税込約3,240円相当)などを進呈します。
エントライのマイページより本ファンドの事業報告をIRとして投資家向けブログで閲覧できます。
オンライン事業・出資説明会:2022年12月10日(土) 10:00-11:00、 12月18日(日) 16:00-17:00
木質バイオマス発電事業やファンドの募集概要をお伝えするオンラインでの事業・出資説明会を実施いたします。事業や説明会に関する詳細は以下よりご確認いただけます。
【ファンド概要】

社会的投資プラットフォーム「エントライ」は金融の仕組みを通じて、一つひとつのプロジェクトアセットへの「投資」で地域を応援できるプラットフォームサイトです。全国の応援したいプロジェクトにインターネット上で出資申込が可能です。
【会社概要】(2022年12月1日現在)
会社名:プラスソーシャルインベストメント株式会社
所在地:〒602-0862京都府京都市上京区河原町通丸太町上る出水町284
役職員数:15名
設立:2016年4月14日
資本金:8,000万円
事業内容:証券化事業、第二種金融商品取引業、コンサルティング事業
登録:第二種金融商品取引業者:近畿財務局長(金商)第396号
加入協会:一般社団法人第二種金融商品取引業協会
役員:代表取締役社長 野池雅人 取締役 吉澤保幸 取締役 里内博文 監査役 石原俊彦 斉藤真緒
当社は、「集団投資スキーム(ファンド)」を、投資の社会性をより強調するため「プロジェクトアセット」と呼んでいます。本プロジェクトアセットには、出資金の元本が割れる等のリスクや、契約期間中の解約・譲渡はできない等の留意点がありますので、匿名組合説明書・契約書をよくお読みの上、お申込みください。本プロジェクトアセットの募集の取扱いは、プラスソーシャルインベストメント株式会社(PSI 社)(第二種金融商品取引業者:近畿財務局長(金商)第396 号、加入協会:一般社団法人第二種金融商品取引業協会)に委託されているため、申込手続はPSI 社が運営するWEB サイト「エントライ」にて行って頂く必要があります。
【本リリース・取材に関するお問合せ先】
プラスソーシャルインベストメント株式会社 URL https://www.psinvestment.co.jp/
増田 TEL:075-257-7814 E-mail:customer@en-try.jp
ログインするとメディアの方限定で公開されている
お問い合わせ先や情報がご覧いただけます























