神戸市、新長田駅南再開発における震災復興 住宅と病院の複合施設「ASMACI(アスマチ)神戸新長田」を着工
○ 住民向けに、病院と連携した専用のサービスや防災プログラムを提供 ○ 病院前広場を活用して健康増進イベント等を開催し、 地域交流や賑わいを創出 ○ 同市再開発初の分譲マンション・病院の複合施設として2023年1月に竣工予定
ミサワホーム株式会社(東京都新宿区、代表取締役社長執行役員 磯貝匡志、以下「ミサワホーム」)、京阪電鉄不動産株式会社(大阪市中央区、代表取締役 道本能久、以下「京阪電鉄不動産」)、医療法人一輝会(神戸市中央区、理事長 荻原徹、以下「一輝会」)の3者は、特定建築者として計画を進める、神戸市新長田駅南第2ーC地区震災復興第二種市街地再開発事業「大橋7第2工区」において、同市の再開発で初となる分譲マンションと病院の複合施設「ASMACI神戸新長田」を着工しました。
病院との連携により住民の健康増進に寄与し、将来にわたり安心できる住環境を提供するとともに、病院前広場の活用により地域交流と健康を育む場として2023年1月に竣工予定です。

完成外観予想図
ミサワホームは、医療・介護・子育て支援を中心に、地域や社会の抱える課題解決に向けた複合開発やコンパクトシティ型の不動産開発など、未来を見据えたまちづくり事業に取り組んでいます。また、京阪電鉄不動産は、「安全安心」「暮らしやすさ」「心の豊かさ」の3つの価値を人々に提供するとともに、より快適で安心な生活環境を整備した街づくり、住まいづくりを展開しています。そして、神戸市で1970年に開業し、50年以上にわたり地域医療を支えてきた一輝会は、これまで以上に地域と連携することで、より安心して利用しやすい病院を目指し、建物の老朽化に合わせた移転を検討していました。
病院の移転に伴う複合開発の実績により、一輝会から病院移転の相談を受けたミサワホームは、関西圏を中心に豊富な分譲マンション供給実績を持つ京阪電鉄不動産とともに、3者で連携し、住民や地域の人々に健康意識や安心をはじめ様々な価値を提供する住宅と病院の複合施設を計画しました。

3者による住宅・病院の複合により、地域の人々とも連携して様々な価値を提供するイメージ
神戸市では、1995年に発生した阪神・淡路大震災により甚大な被害を受けた新長田駅南地区において、市街地の復興と防災公園等を中心とした防災拠点の構築や良質な住宅の供給、地域の活性化、都市機能の整備などの再開発を進めています。この再開発の中で、ミサワホームを代表事業者とする3者は、この度、当再開発事業の特定建築者として、複合施設「ASMACI神戸新長田」を着工しました。
「ASMACI神戸新長田」は、ミサワホームと京阪電鉄不動産が共同で販売する分譲マンション「ファインレジデンス神戸新長田」全80戸と、一輝会が運営する「荻原記念病院」との複合施設です。地域の人々のつながりと健康への意識を育む、住宅と医療による新しいランドマークを目指します。

複合施設「ASMACI神戸新長田」の概要イメージ

ASMACI神戸新長田の立地イメージ
■ASMACI神戸新長田の特長※1
(1)病院と連携したサービスをマンション住民に提供
・インターフォンを介し、病院から予防接種のお知らせや健康セミナー等を案内
・マンションおよび地域の住民向けに、医師や医療従事者による健康セミナーを開催
(2)新しい生活様式に対応した暮らしを提供
・予約システム等の活用により、自宅で診療の順番を待つことが可能
・ラウンジ内に設けた居住者専用のコワーキングスペースでテレワークに対応
(3)病院前広場を活用してイベント等を開催し、地域交流や賑わいを創出
・健康増進、防災減災に役立つイベントにより、地域の健康・防災リテラシーを向上
・マンション住民や病院関係者、地域の方々がともに暮らす意識を醸成
(4)住民を支える、防災プログラム「FINEBOX」※2を提供
・被災生活を想定した防災バッグを住民に提供するほか、共用部に備蓄品を設置
・住民同士による防災組織の立ち上げをサポート
(5)3駅5線を利用できる等、利便性の高い立地
・3駅5線利用による、新神戸や三ノ宮、大阪等、都市部へのスムーズなアクセス
・大規模商業施設をはじめ、生活利便施設が充実した再開発エリア
(6)数多の住宅、医療施設を手がけている大林組の施工
・数多くの分譲マンションおよび医療・福祉施設を施工してきた豊富な実績
・神戸ポートタワーをはじめ、地域を象徴する建築物を数多く施工
※1:提供するサービス等は一部変更になる場合があります
※2:京阪電鉄不動産が、阪神・淡路大震災から25年となる2020年1月17日より提供を開始しているマンション防災プログラムです
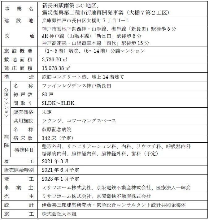
■複合施設「ASMACI神戸新長田」の概要

・本リリースに含まれるパース、図はイメージであり、実際の仕上がりとは異なる場合があります
以 上
















