中谷健太 著『中小企業の「事業承継」この1冊で大丈夫!「子どもに会社をつがせたい」と思ったとき読む本』2024年3月18日刊行

どの経営者にとっても、最大のミッションの一つである事業承継。
本書は「子への承継」に軸足を置いた、中小企業の事業承継のための実務書です。
「できるなら子に継いでほしいが、承継意欲のない子をどうすればいいか」
「後継者の株式買取り資金や、納税資金の負担を減らすにはどうすればよいか」
「税理士や銀行、弁護士に相談しているが、提案内容がバラバラで、結局何が正しいのかわからない」
経営者ならば、誰もが思い当たる悩みの解決に向けて、事業承継を無事に、かつ円滑、円満に成し遂げられるよう、豊富な具体例と図解を用いて解説します。
※以下、本書より一部抜粋
事業承継とは、「ヒト」「モノ」「カネ」そして「知的資産」をうまく引き継ぐこと
「ヒト」の承継……………経営権、後継者の選定・育成、後継者を補佐する人
「モノ・カネ」の承継……事業用資産(設備・不動産等)、自社株式、資金(運転資金・借入金等)、経営者保証、個人の財産(贈与税・相続税対策)
「知的資産」の承継………経営理念、経営者の信用、取引先とのコネクション、従業員の技術・ノウハウ、会社のブランド、特許、顧客情報、許認可
↓
↓
↓
いかに事業価値を高め、成長発展できるような会社にするか
中小企業の「子への承継」を豊富な事例で解説
「後継者は娘しかいなかった」 花村工業株式会社(仮称)の事業承継の事例
社内に後継者がいない。長年支えてきた番頭は、仲間が次々と退職するなか、高齢ということもあって「難しいことはわからない」と社長就任を拒否している。こうした話を聞かされた筆頭株主の母は、「廃業」しかないと考えました。しかし、妻(2代目社長の娘)考えは違いました。
「すぐに子に後継できない」 N社の事業承継の事例
長男は大学を卒業して、希望する大手企業に勤め始めたばかりの25歳。承継の意欲はまったくありませんでした。これは事業承継の相談として多いケースです。子はまだ若いけれども、早めに事業承継を考えなければなりませんでした。
「事業承継」で大切な「しくみ」や「流れ」を図解でわかりやすく解説
経営陣の育成計画を立てる

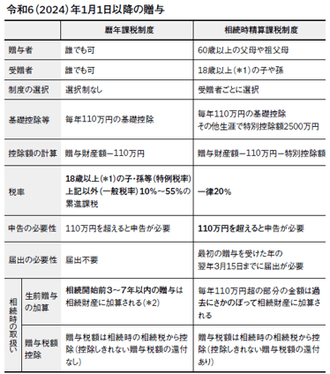
暦年課税制度と相続時精算課税制度

事業の健全性を評価する

株式保有割合と株主の権利

書籍情報

タイトル:中小企業の「事業承継」この1冊で大丈夫!「子どもに会社をつがせたい」と思ったとき読む本
著者:中谷健太
ページ数:256ページ
価格:1,870円(10%税込)
発行日:2024年3月18日
ISBN:978-4-86667-674-6
書籍紹介ページ:http://www.asa21.com/book/b640401.html
amazon:https://www.amazon.co.jp/exec/obidos/ASIN/4866676744/asapublcoltd-22/
楽天:https://books.rakuten.co.jp/rb/17755770/?l-id=search-c-item-text-01
目次
序 章 子への事業承継を成功させるために
第1章 事業承継は会社を発展させる転換点
第2章 承継意欲のない子を後継者に育てる方法
第3章 廃業するか、売却するかを迫られるとき
第4章 早めの事業承継が会社を伸ばす
第5章 「承継したい会社」に磨き上げる
第6章 後継者に負担をかけないためにやっておくべきこと
第7章 株式購入・納税の資金をどうするか
第8章 短期間で後継者を育て上げる方法
著者プロフィール
中谷健太(なかたに・けんた)

株式会社新経営サービス 経営支援部マネージャー
事業承継士/中小企業診断士/経営革新等認定支援機関
同志社大学法学部、同大学院修了。事業会社の役員を経て、現在は「事業承継&経営革新の専門家」として、これまで中小企業約200社以上の経営改善および事業承継支援を実施。コンサルタントとして蓄積してきた「成功ノウハウ」だけでなく、経営者としてのキャリアもあるため「経営実務」と「現場」を知るコンサルタントとして具体的な成果を創出し、顧客企業からの信頼も厚い。後継者不在や事業不振からの廃業予定の会社、争族問題に発展した会社、社長の急逝による緊急対策など、様々な事業承継案件を担当し、事業承継後の経営革新・組織開発の支援までをも手掛ける。全国各地の経営者団体、業界団体での講演、執筆にも精力的に取り組んでいる。著書に『店長会議をちょっと変えれば会社の人事はもっとよくなる!』(商業界)、『ゼロからはじめるプロ経営コンサルタント入門』(共著、同友館)がある。
























