~ 自然と祈りの比叡山へ、 初の11月開催、Go To トラベルキャンペーン対象商品 ~ 「秋・冬の比叡山プレミアムナイトバスツアー」を販売開始
京都・大阪・滋賀1000万ドルの夜景≪夜景案内人説明付き≫ × 国宝・根本中堂の夜間特別拝観≪僧侶による案内付き≫
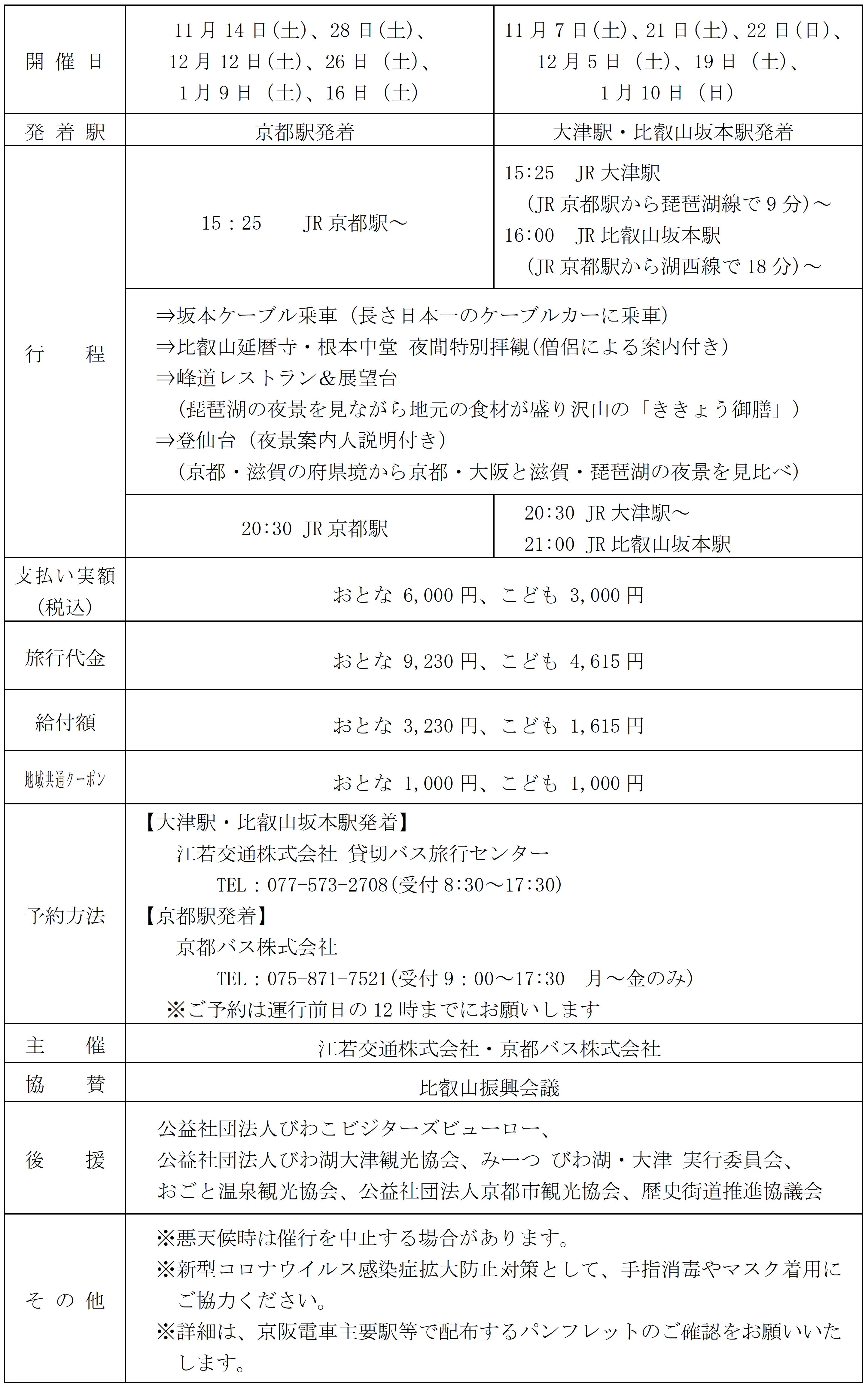
比叡山延暦寺や京阪グループなどにより、比叡山観光の振興を目的として組織された比叡山振興会議では、標高800mの比叡山から京都・大阪・滋賀の夜景を満喫する「比叡山プレミアムナイトバスツアー」の販売を開始します。開催日は、2020年11月7日(土)から2021年1月16日(土)までの土曜日を中心とした計12日間です。
本企画は、官民が一体となって推進する「ナイトタイムエコノミー」の一環として、地元の滋賀・京都にお住まいの方をはじめ、大津市内やおごと温泉、京都市内にご宿泊のお客さまをターゲットにしています。今回は、2020年8月の開催に次ぐ第5弾で、大津駅、比叡山坂本駅、京都駅を発着点に、長さ日本一の「坂本ケーブル」に乗車し、奥比叡ドライブウェイと比叡山ドライブウェイを通って比叡山をめぐる約5時間のバスツアーです。11月の開催は今回が初めてで、また「Go To トラベルキャンペーン」の対象商品となっています。
本バスツアーでは、比叡山延暦寺の根本中堂(国宝)の夜間特別拝観を僧侶による案内付きでお楽しみいただけます。また、「峰道レストラン&展望台」では、滋賀・琵琶湖の夜景を見ながら地元の食材を使った「比叡山ききょう御膳」を、中腹の「登仙台」からは京都・大阪・滋賀1000万ドルの夜景を夜景案内人による説明付きでお楽しみいただけます。
この秋・冬は、歴史・文化・自然に加え、比叡山ならではの紅葉・根本中堂の夜間特別拝観と美しい夜景を満喫できる「比叡山・びわ湖」観光ルートをお楽しみください。
詳細は別紙のとおりです。

(別紙)
1. 「比叡山プレミアムナイトバスツアー」の概要(GO TO トラベル事業支援対象)


比叡山から望む夜景

比叡山延暦寺の根本中堂(国宝)

峰道レストランでのお食事「比叡山ききょう御膳」
※画像はイメージです

坂本ケーブル
(ご参考)
○比叡山振興会議
比叡山延暦寺をはじめ京阪ホールディングス株式会社、京福電気鉄道株式会社など比叡山に係る事業者14者で比叡山観光の振興を目的として1989年に組織された団体。ポスター、パンフレット、ホームページ等での情報発信や比叡山への誘客行事などを行っています。
○比叡山・びわ湖<山と水と光の廻廊> 観光情報
公式ホームページ www.hieizan.gr.jp
公式Twitter @hieizan2012
公式Instagram @hieizan_biwako
以 上






























