健康な日本人女性の腟内細菌叢は個人間で大きく異なる −日本人女性の腟内マイクロバイオームはBMIや年齢の影響も受ける−
北里大学薬学部の伊藤雅洋助教、株式会社ハナミスイの名知英樹研究員らの研究グループは、代官山ウィメンズクリニックの佐藤陽一医師と共同で、腟内最優勢細菌種に基づき、健康な成人日本人女性の腟内細菌叢は4つのタイプに分類できること、さらに腟内細菌叢構成細菌の定性分析だけでなく定量分析も組み合わせた解析結果から、腟内生菌数は個人間で大きく異なり、これまで考えられていたよりも腟内細菌叢の多様性が高いことを明らかにしました。また、腟内生菌数は腟内pHと負の相関があること、さらにBMI【※1】や年齢などの因子が腟内マイクロバイオーム【※2】に影響を及ぼすことが明らかになり、個人間の腟内マイクロバイオームの多様性が顕著であることが示されました。この研究成果は、2025年2月4日付で、国際科学誌『Frontiers in Cellular and Infection Microbiology』にオンライン掲載されました。
伊藤雅洋助教は、6月1日(日)に、第41回日本産婦人科感染症学会学術集会(於:宮崎市民プラザ)で、本研究内容に関する発表(登壇セッション:14:55~15:45)をおこないます。
研究成果のポイント
◆健康な日本人女性の腟内細菌叢は、最優勢細菌種に基づき乳酸桿菌Lactobacillus crispatus, Lactobacillus iners, Lactobacillus gasseri および偏性嫌気性細菌グループの4つのグループに大別されました。
◆同一のグループに大別されていても、腟内生菌数は個人間で大きく異なり、これまで考えられていたよりも腟内細菌叢の多様性は高いことが明らかになりました。
◆BMIは腟内生菌数と正の相関を、腟内pHとは負の相関を示すこと、またBMIが18.5未満の痩せぎみと定義される女性では、18.5以上の普通体重と定義される女性と比べて乳酸桿菌の割合が有意に低く、BMIは腟内生菌数や腟内pHに影響を及ぼすことが明らかになりました。
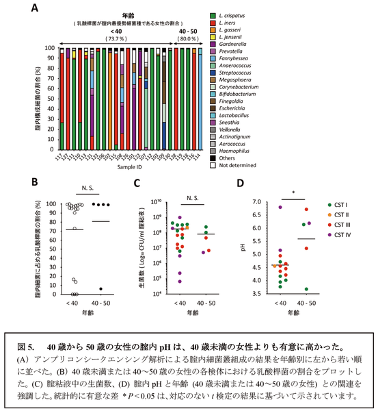
◆40-50歳の女性では、40歳以下の女性と比較し腟内pHが有意に高く、年齢は腟内pHに影響を及ぼすことが明らかになりました。
研究の背景
ヒト成年期の女性生殖器、特に腟には、乳酸桿菌属に属するL. crispatus, L. iners, L. gasseriまたはL. jenseniiのいずれか1菌種が主に常在していると報告されています。乳酸桿菌は代謝産物として乳酸を産生し、腟内pHを低下させることで細菌性腟症 (Bacterial vaginosis: BV) やHIVの感染リスク、早産の発症リスクを低下させるほか、体外受精後の出生率を上昇させるなど女性生殖器の健康に寄与すると考えられています。中でも、L. crispatusが腟内最優勢細菌である女性では、L. inersが腟内最優勢細菌である女性と比較して早産や子宮頸がん罹患率、不妊率も有意に低いと報告されています。一方、偏性嫌気性細菌が主に常在している腟内細菌叢では、BVに関連する細菌 (Gardonerella vaginalisなど) が高頻度で検出される特徴を有しています。BVはしばしば無症候性ですが、早産や性感染症、HIVの発症または感染リスクを顕著に上昇させるなど、産婦人科領域における深刻な合併症に関連することが知られています。
これまで腟内細菌叢は主に16S rRNA遺伝子 (16S rDNA) を指標とした微生物叢解析が行われてきました。しかしながら、この手法では細菌の割合 (組成比) の変動等は効果的に検出できますが、細菌叢全体の存在量 (生菌数) の変動はほとんど見落とされてきました。ヒトと常在細菌との相互作用を正しく理解するためには、細菌叢の組成比のみに頼るのではなく、生菌数に基づく研究を実施することが不可欠であると考えました。
研究内容と成果
本研究参加者24名はすべて閉経前の女性でした。12人の参加者はピルを服用中であり、2人 (ID 116, 126) は月経周期中、2人 (ID 112, 113) は妊娠中でした。クリニックにて腟粘液を採取後、DNAを抽出し、得られたDNAについてアンプリコンシークエンシング解析【※3】を行った。その結果、24検体中9検体においてL. crispatus (community state type 1: CST1【※4】と分類される) が腟内最優勢細菌種でした (37.5%、図1)。L. iners (CST III) は8検体 (33.3%)、L. gasseri (CST II) は1検体のみ検出された (4.2%、図1)。乳酸桿菌の次に多かった腟内細菌はGardnerellaで 3検体、次いでFannyhessea, Anaerococcus, Streptococcusが各1検体でした(CST IV:25.0%、図1)。本研究と同様に日本人女性の腟内細菌叢をアンプリコンシークエンシングを用いて解析したこれまでの報告では、最も多く存在する腟内細菌叢はL. crispatus (40.2%-50.0%)、次いでL. iners (25.0-27.8%) であり、これらの報告と本研究結果はほぼ同一でした。

各細菌の生菌数の合計として計算された腟液中の生菌数は、平均1.3× 108 CFU/mL【※5】でした (図2)。腟液中の生菌数は最も多かった検体では1.0× 109 CFU/mL (ID 121)でした (図2)。一方、最も少なかった検体では3.2×104 CFU/mL (ID 107)でした (図2)。それぞれGardnerella, Anaerococcusが最優勢細菌種と同定されました (図1, 2)。最も生菌数が多い検体と最も少ない検体との生菌数の差は、3万倍でした (図2)。乳酸桿菌については、L. crispatusが最優勢である検体において生菌数は最も多く、生菌数が最も多かった検体では4.3× 108 CFU/mL (ID 111) であったのに対し、最も少なかった検体では6.3×106 CFU/mL (ID 123)であり、70倍以上の差が認められました (図2)。健康な人の生菌数には10倍の差が認められている腸内細菌叢と比較して、腟内細菌叢における生菌数の個人差は大きかった (図2)。一般的に生きた細菌だけに存在するrRNA分子を標的とする定量的RT-PCR (RT-qPCR) は、qPCRや蛍光in situハイブリダイゼーション (FISH) と同等の感度にてヒトの腸内細菌を定量し、腸内細菌叢におけるいくつかの興味深い個人間の生菌数の差を明らかにしています。健康な日本人女性の腟内細菌叢をRT-qPCRで解析した結果では、乳酸桿菌が最優勢の細菌叢では乳酸桿菌の総生菌数が107 個/mL以上であった一方、G. vaginalisの生菌数は108.8 個/mLと最も多かったことが報告されています。本研究において、培養法を用いて決定された腟内の生菌数がRT-qPCR解析の結果とほぼ一致することが示され、腟内の生菌数を定量する培養法の正確性が示されました。ただし、培養法およびコロニーPCRによる解析結果とアンプリコンシークエンシングによる解析結果を比較し、主にL. inersの 検出結果に大きな違いが認められました (図1, 2)。これは、腟内にて生存はしているが培養不可能な状態 (VBNC : Viable But Not Culturable) のL. inersが存在している、あるいは次世代シーケンシング法では死滅したL. inersを検出していたことに起因すると考えられました。さらに、培養法およびコロニーPCRによる解析では、FannyhesseaとAnaerococcusはコロニーPCRによる解析対象ではなかったため、同定できませんでした (図2)。培養法によっては最も一般的な細菌を正確に同定することができましたが、より正確な解析のためには、Fannyhessea, Anaerococcus, Sneathia, MegasphaeraなどのBV関連細菌を含む、追加のプライマーセットを用いた解析が必要であると考えられました。

本研究では、50 μlの腟粘液にて小数点以下2桁までの測定が可能であるサンプリングペーパー付きのpHメーターを用いて腟内pHを測定しました。腟粘液中の最優勢細菌種が乳酸桿菌である細菌叢の腟内pHは4.5以下であることが報告されています。一方、乳酸桿菌の割合が低下することは、嫌気性細菌の増殖と腟内pHが4.5を超えることを特徴とするBVと関連することが知られています。本研究において、pH ≤ 4.5グループの最優勢細菌種はすべて乳酸桿菌でしたが、最優勢細菌種としてBV関連細菌が検出された検体ではすべてpH > 4.5でした (図3A)。pH ≤ 4.5であった検体では、乳酸桿菌が占める割合は90%以上であり、pHが最も低い5検体の最優勢細菌種はすべて L. crispatusでした (図3A)。腟内pHは、腟粘液中の生菌数と統計学的に有意な負の相関関係があることが示唆されました (* P < 0.05, 図3B)。

世界保健機関 (WHO) により過体重に分類されるBMI > 25 kg/m2の女性や、低体重に分類されるBMI < 18.5 kg/m2の女性では、GardnerellaやPrevotellaなどのBV関連菌の検出率が高いことが報告されています。そこで、BMIが腟内細菌叢に影響を及ぼす影響を解析したところ、正常体重の女性 (BMI 18.5-24.9 kg/m2) における腟内細菌叢に占める乳酸桿菌の割合は、低体重の女性 (BMI 18.5 kg/m2未満) と比較し統計的に有意に高いことが示されました (図4A)。さらに、BMIと腟内の生菌数には統計学的に有意な正の相関があること (図4B)、BMIと腟内pHには統計学的に有意な負の相関があることが明らかになりました (図4C, D)。本研究におけるBMIはすべて22 kg/m2以下でしたが、これらの結果はBMIが腟内生菌数や腟内pHと関連していることを示しています。低体重であると、乳酸桿菌の腟内生菌数を減少するのとともに、腟内pHを上昇させることにより腟内細菌叢の安定性を低下させる可能性が考えられました。

これまでに40歳未満の女性では腟内細菌の構成は比較的一定であった一方、40歳以上の女性では安定していないことが報告されています。このことは、40~50歳は腟内マイクロバイオームがより脆弱になる重要な時期である可能性を示唆しています。乳酸桿菌が最優勢細菌である検体の割合および各検体中における乳酸桿菌の占める割合は、40歳未満群と40~50歳グループとの間に有意差は認められませんでした (図5A, B)。また生菌数についても有意差は認められませんでした (図5C)。一方、40歳未満の女性の腟内pHは、40~50歳群の女性のそれよりも統計学的に有意に低い結果が得られました (図5D)。これらの結果から、40~50歳の女性は、閉経期を反映して、腟内細菌の総数に顕著な変化を受けることなく、腟内pHに大きな影響を及ぼすことが示唆されました。40歳以上でpHが平均を上回った検体はすべて、45歳以上の参加者から採取されたものでした (図5D)。40~50歳の女性の一部は更年期に分類され、この時期性ホルモンであるエストロゲンレベルは周期的に閉経後レベルまで低下することが知られています。また、更年期におけるエストロゲンの減少により腟内pHが上昇することも指摘されています。一方、更年期の生物学的メカニズムは複雑であるとも指摘されています。生存可能な腟内細菌の総数に大きな変化がないにも関わらず腟内pHが上昇する正確な生物学的メカニズムは依然として不明ですが、この年齢層の女性の腟内pH値は、腟内マイクロバイオームの状況を判断する良い指標のひとつになりうると考えられました。

今後の展開
腟内最優勢細菌種に基づき、健康な成人日本人女性の腟内細菌叢は4つのタイプに分類できました。また、相対分析と定量分析を組み合わせることで、腟粘液中の生菌総数には個人差があり、腟内生菌数は腟内pHと負の相関があることも明らかになりました。さらに、BMIや年齢などの因子が腟内マイクロバイオームに影響を与えることも明らかになり、個人間の腟内は多様であると示されました。腟内マイクロバイオームは腟内環境の恒常性維持に重要な役割を果たし、女性生殖器疾患と密接に関連していると考えられていることから、その構成や存在量を明らかにすることは重要と考えられています。今後はDNAの存在量に基づき検出される細菌の種類やその割合だけでなく、生菌数をも考慮した腟内マイクロバイオーム研究がヒトと腟内細菌との相互作用を正しく理解するために必要と考えられました。
論文情報
掲載誌:Frontiers in Cellular and Infection Microbiology
論文名:Diverse vaginal microbiota in healthy Japanese women: a combined relative and
quantitative analyses
著 者:伊藤 雅洋 *、片岡 実咲、佐藤 陽一、名知 英樹、野本 康二、岡田 信彦 (*責任著者)
DOI:10.3389/fcimb.2024.1487990
用語解説
※1 BMI:ボディマス指数 (Body Mass Index, kg/m2)。ヒトの肥満度を表す体格指数であり、「体重 (kg) ÷ 身長 (m) ÷ 身長(m)」で算出されます。BMI < 18.5未満:痩せぎみ、18.5 ≦ BMI < 25.0:普通体重、BMI ≦ 25.0:過体重と定義されています。
※2 マイクロバイオーム:一定の区域に生息する細菌叢、微生物叢全体を意味しそこに含まれる遺伝子物質やその機能も含めた概念。
※3 アンプリコンシークエンシング解析:腸内、口腔内や腟内などの環境サンプルから抽出したDNAから、細菌特有の16S rDNAを増幅し塩基配列を解読することで、細菌叢を解析する手法です。この手法ではサンプルに含まれる細菌の種類の同定や構成比率を解析できることから、多様な生物種が混在する検体中の生物群集を解析する優れた方法のひとつです。ただし、DNAを用いることから死菌も検出してしまう欠点もあります。
※4 CST:群集状態タイプ (Community State Type)。腟内細菌叢は一般的に最優勢細菌種が L. crispatus (community state type 1: CST1と分類される), L. gasseri (CST2), L. iners (CST3), Gardnerella vaginalisなど細菌性腟症 (bacterial vaginosis: BV) 起因細菌を含むDiversity group (CST4), L. jensenii (CST5) の5グループに大別されます。
※5 CFU:コロニー形成単位 (Colony Forming Unit)。
問い合わせ先
≪研究に関すること≫
北里大学薬学部微生物学教室
助教 伊藤 雅洋
e-mail:itom@pharm.kitasato-u.ac.jp
≪取材に関すること≫
学校法人北里研究所 広報室
〒108-8641東京都港区白金5-9-1
TEL:03-5791-6422
e-mail:kohoh@kitasato-u.ac.jp
株式会社 ハナミスイ 営業部
〒160-0023 東京都新宿区西新宿6-15-1
セントラルパークタワー・ラ・トゥール新宿609号室
TEL:03-6304-5797
e-mail:planning@hanamisui.jp
























