QuadceptがDigi-Key社との業務提携を発表 世界最大級のオンライン部品ディストリビュータとの連携による新作も発売
サービス
2015年11月11日 16:00Quadcept(クアッドセプト)株式会社(本社:大阪市、代表:加藤 昌宏)は、世界最大級のオンライン部品ディストリビュータ、Digi-Key社(本社:アメリカ合衆国 ミネソタ州、社長:デーブ・ドハティ)と業務提携し、電子基板設計ソフトの「Quadcept」とのダイレクト連携により、部品選定、部品調達にかかる時間を大幅に短縮できる機能を搭載した新バージョンを2015年11月9日(月)にリリースいたしました。
現在、電気・電子設計者の問題点の一つは、部品選定に多大な時間を費やさなければならないことです。設計時に部品を選定しても、調達時には在庫がない、廃番になっている、価格が変更されているなどの問題が発生し、部品の再選定や、回路設計そのもののやり直しを余儀なくされることなども多くあります。
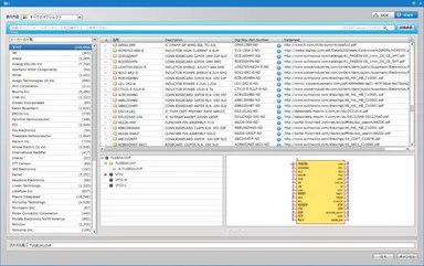
今回の連携により、「Quadcept」はDigi-Key部品番号と連携し、Digi-Keyが取り扱う100万点以上の部品情報に「Quadcept」のCADから直接アクセスして検索できるようにし、リアルタイムに在庫情報や価格情報を確認しながら、メーカー、型番やスペック別にフィルタリングできる機能を搭載。これにより、「Quadcept」の部品表からワンクリックでDigi-Keyに部品を発注できるようになりました。
さらに、Quadceptが提供する部品ライブラリのクラウドサービス「share(シェア)」にある25万点のシンボル・フットプリントを利用することにより、設計時の部品作成の工数も減り、出戻り選定、回路修正の手間を削減、大幅な時間短縮、作業負担の軽減を実現します。
Quadceptは今回、世界81カ国のWebで展開しているDigi-Key社との連携を契機に、今後の世界展開を加速していく予定です。
■Digi-Key社からのメッセージ
"Quadcept is a great addition to our portfolio of EDA tools. It's available with English, Japanese, and Mandarin Chinese menus making this a truly international product from Digi-Key. Quadcept includes a library of hundreds of thousands symbols and footprints that are coupled directly to Digi-Key's part numbers and Quadcept includes an interface to Digi-Key's vast online parts catalog of millions of devices so designers can search for parts directly within the tool.
Digi-Key is always looking to offer design engineers with innovative and practical design solutions, and Quadcept provides another unique platform engineers can use."
日本語訳)
Quadceptを我々Digi-Keyのポートフォリオに加えることは大きな意味を持ちます。
英語、日本、中国語に対応しているQuadceptは、まさにDigi-Keyが提供するグローバルな製品といえるでしょう。Quadceptは数十万のDigi-Key部品番号が付与されたライブラリを提供しているため、設計者はDigi-Keyのオンライン上の巨大なオンラインカタログに掲載されている数百万の電子部品、デバイスに対してQuadceptから直接アクセスすることが可能です。
Digi-Keyは設計者に革新的で実用的な設計ソリューションをいつも提供しようとしており、Quadceptもまた、設計者が使用することができるユニークなプラットフォームを提供しています。
■「Quadcept」について
初期費用無料の回路設計・プリント基板設計のソフトウェア。初期費用だけでなく、保守費用・バージョンアップ費用も無料、回路設計ツールを月額3,800円の利用料のみで使用することができ、既存のハイエンドクラスのCADに比べて、ランニングコストを最大90%削減。また、「Quadcept」は業界で初めてクラウド型の電子CADを提供、無償ネットリスト変換・照合サービスである「NET CHANGER」や基板製造ともインターネットで直接発注できる機能を提供するなど、革新的な発想で、2015年9月時点で18,000人以上のユーザに利用されている。
■Digi-Key社概要
本社 :アメリカ合衆国 ミネソタ州
年間売上高 :17億ドル強
従業員数 :3,300名
在庫部品数 :110万以上
取扱いメーカー:650社以上
■Quadcept概要
社名 : Quadcept株式会社
所在地 : 〒530-0014 大阪府大阪市北区鶴野町4 野村梅田A 704
代表 : 加藤 昌宏
URL : http://www.quadcept.com
Facebook: https://www.facebook.com/quadcept
Twitter : @Quadcept(Quadcept inc.)
https://twitter.com/quadcept
現在、電気・電子設計者の問題点の一つは、部品選定に多大な時間を費やさなければならないことです。設計時に部品を選定しても、調達時には在庫がない、廃番になっている、価格が変更されているなどの問題が発生し、部品の再選定や、回路設計そのもののやり直しを余儀なくされることなども多くあります。
今回の連携により、「Quadcept」はDigi-Key部品番号と連携し、Digi-Keyが取り扱う100万点以上の部品情報に「Quadcept」のCADから直接アクセスして検索できるようにし、リアルタイムに在庫情報や価格情報を確認しながら、メーカー、型番やスペック別にフィルタリングできる機能を搭載。これにより、「Quadcept」の部品表からワンクリックでDigi-Keyに部品を発注できるようになりました。
さらに、Quadceptが提供する部品ライブラリのクラウドサービス「share(シェア)」にある25万点のシンボル・フットプリントを利用することにより、設計時の部品作成の工数も減り、出戻り選定、回路修正の手間を削減、大幅な時間短縮、作業負担の軽減を実現します。
Quadceptは今回、世界81カ国のWebで展開しているDigi-Key社との連携を契機に、今後の世界展開を加速していく予定です。
■Digi-Key社からのメッセージ
"Quadcept is a great addition to our portfolio of EDA tools. It's available with English, Japanese, and Mandarin Chinese menus making this a truly international product from Digi-Key. Quadcept includes a library of hundreds of thousands symbols and footprints that are coupled directly to Digi-Key's part numbers and Quadcept includes an interface to Digi-Key's vast online parts catalog of millions of devices so designers can search for parts directly within the tool.
Digi-Key is always looking to offer design engineers with innovative and practical design solutions, and Quadcept provides another unique platform engineers can use."
日本語訳)
Quadceptを我々Digi-Keyのポートフォリオに加えることは大きな意味を持ちます。
英語、日本、中国語に対応しているQuadceptは、まさにDigi-Keyが提供するグローバルな製品といえるでしょう。Quadceptは数十万のDigi-Key部品番号が付与されたライブラリを提供しているため、設計者はDigi-Keyのオンライン上の巨大なオンラインカタログに掲載されている数百万の電子部品、デバイスに対してQuadceptから直接アクセスすることが可能です。
Digi-Keyは設計者に革新的で実用的な設計ソリューションをいつも提供しようとしており、Quadceptもまた、設計者が使用することができるユニークなプラットフォームを提供しています。
■「Quadcept」について
初期費用無料の回路設計・プリント基板設計のソフトウェア。初期費用だけでなく、保守費用・バージョンアップ費用も無料、回路設計ツールを月額3,800円の利用料のみで使用することができ、既存のハイエンドクラスのCADに比べて、ランニングコストを最大90%削減。また、「Quadcept」は業界で初めてクラウド型の電子CADを提供、無償ネットリスト変換・照合サービスである「NET CHANGER」や基板製造ともインターネットで直接発注できる機能を提供するなど、革新的な発想で、2015年9月時点で18,000人以上のユーザに利用されている。
■Digi-Key社概要
本社 :アメリカ合衆国 ミネソタ州
年間売上高 :17億ドル強
従業員数 :3,300名
在庫部品数 :110万以上
取扱いメーカー:650社以上
■Quadcept概要
社名 : Quadcept株式会社
所在地 : 〒530-0014 大阪府大阪市北区鶴野町4 野村梅田A 704
代表 : 加藤 昌宏
URL : http://www.quadcept.com
Facebook: https://www.facebook.com/quadcept
Twitter : @Quadcept(Quadcept inc.)
https://twitter.com/quadcept
























