日本CBRNE学会/NBCR対策推進機構が第一回共同主催学術大会を 星陵会館(東京都永田町)にて2025年2月23日・24日に開催 ~CBRNE(複合)災害対策へのアプローチ~
CBRNE(複合)災害対策に関する知識を普及し、危機管理体制(人的災害・自然災害)の意識高揚を図るための社会的活動を行う日本CBRNE学会/NBCR対策推進機構(所在地:東京都港区赤坂4-9-25、代表:石井 正三(学会)、石原 雅之(機構))は、『第一回日本CBRNE学会/NBCR対策推進機構共同主催学術大会~CBRNE(複合)災害対策へのアプローチ』を2025年2月23日(日)、24日(月・振休)に東京都千代田区永田町の星陵会館で行います。
https://j-cbrne.org (日本CBRNE学会)
https://nbcr-taisaku.com (NBCR対策推進機構)

イメージ画像
■「第一回日本CBRNE学会/NBCR対策推進機構共同主催学術大会」開催の背景
近年重要性が増大している「CBRNE(複合)災害対策へのアプローチ」をテーマとして、新設日本CBRNE学会/NBCR対策推進機構(事務局担当)共同主催で、第一回学術大会を対面およびオンデマンド配信で実施し、地方自治体、自衛隊、警察、消防庁職員等防災関係専門家のみでなく、広く大学院生を含む学生、ポストドクター等若手研究者をターゲットに発表の機会を与えます。
■『第一回日本CBRNE学会/NBCR対策推進機構共同主催学術大会』について
日本CBRNE学会/NBCR対策推進機構は、特殊災害対策の専門知識や技術の普及促進活動を行っており、昨年度から7回にわたり参加者が毎回100名を超えるシンポジウムを行ってきました。加えて毎回CBRNE(複合)災害対策に係る商品展示や企業交流会も並行して行っています。今回は昨年5月に新設された日本CBRNE学会第一回学術大会として企画しております。
■開催概要
イベント名: 第一回日本CBRNE学会/NBCR対策推進機構共同主催学術大会
~CBRNE(複合)災害対策へのアプローチ
開催日時 : 2025年2月23日(日)~2月24日(月・振休)
9:00~17:00(最終日のみ 17:00終了)
会場 : 星陵会館
(〒100-0014 東京都千代田区永田町2丁目16-2)
アクセス : 東京メトロ有楽町線・半蔵門線・南北線
「永田町」駅6番出口 徒歩3分
参加費 : 個人:当日 会員8,000円(非会員12,000円)、
事前申込み会員6,000円(非会員10,000円)
学生、大学院生、30歳未満の方は半額。
団体:商品展示及び3名の参加費(2日間)
団体会員60,000円(非会員100,000円)
なお、学会或いは機構どちらかの会員であれば、
会員とみなします。
参加条件 : 18歳以上で、反社会的勢力に属さないこと。
定員 : 会場:300名、WEB(含オンデマンド)300名
主催 : 日本CBRNE学会/NBCR対策推進機構共同主催
申込方法 : 学会あるいは機構のホームページ、二次元コード、
Eメール、FAX等からも受付可。
公式サイト: https://j-cbrne.org (日本CBRNE学会)、
https://nbcr-taisaku.com (NBCR対策推進機構)

二次元コード
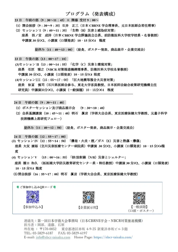
■プログラム(発表構成)
23日 午前の部(9:30~11:45)※ 開場 受付9:00~
(1)開会挨拶(9:30~9:35)
石井 正三(日本CBRNE学会理事長、元日本医師会常任理事)
(2)セッションI(9:40~11:35)「生物(B)災害と感染症対策」
座長 四ノ宮 成祥(日本CBRNE学会評議員会会長、前防衛医科大学校学校長・名誉教授)
中講演30分×2、小講演(口頭発表)10-15分×4 程度
昼休み(11:40~13:00)(昼食、ポスター発表、商品展示・企業交流会)
23日 午後の部(13:00~17:10)
(3)セッションII(13:00~14:55)「化学(C)災害と環境対策」
座長 石原 雅之(NBCR対策推進機構理事長、防衛医科大学校名誉教授)
中講演30分×2、小講演(口頭発表)10-15分×4 程度
(4) セッションIII(15:05~17:00)「巨大地震等複合大災害対策」
座長 秋冨 慎司(石川県医師会参与、東北大学客員教授、日本医師会総合政策研究機構主任研究員)
中講演30分×2、小講演(口頭発表)10-15分×4 程度
24日 午前の部(9:30~11:40)
(1)ポスターセッション及び商品展示会 (9:30~10:40)
(2)会長基調講演(10:45~11:40)
明石 眞言(学術大会会長、東京医療保健大学教授、元量子科学技術機構上席研究フェロー)
昼休み(11:40~12:50)(昼食、ポスター発表、商品展示・企業交流会)
24日 午後の部(12:55~17:00)
(3) セッションIV(12:55~14:50)「爆発・火炎・煙/ガス(E)災害と熱傷・爆傷」
座長 大友 康裕(立川災害医療センター病院長)
中講演30分×2、小講演(口頭発表)10-15分×4 程度
(4) セッションV (15:00~16:55)「核/放射線(N/R)災害とシェルター」
座長 濱口 和久(拓殖大学防災教育研究センター長・特任教授)
中講演30分×2、小講演(口頭発表)10-15分×4 程度
(5)閉会挨拶(16:55~17:00)
明石 眞言(学術大会会長、東京医療保健大学教授)

チラシ1

チラシ2
■会社概要
商号 : 日本CBRNE学会/NBCR対策推進機構
代表者 : 理事長 石井 正三(学会)、理事長 石原 雅之(機構)
所在地 : 〒107-0052 東京都港区赤坂4-9-25 新東洋赤坂ビル3階(学会/機構共通)
設立 : 2023年5月(学会)、2005年5月(機構)
事業内容: CBRNE(複合)災害対策の普及啓蒙活動
URL : https://j-cbrne.org (学会)、
【本件に関するお客様からのお問い合わせ先】
NBCR対策推進機構
担当: 岡部、遠藤、石原
TEL : 03-5829-6187
FAX : 03-5829-6197
MAIL: info@nbcr-taisaku.com



















